Open login
Close login
close
登入 國立臺灣師範大學 體育室
Username
Password
登入
忘記密碼?
請登入以管理網站,按下開啟登入視窗
home
國立臺灣師範大學 體育室
Google Search
Language
繁體中文
English
登入
Language
繁體中文
English
Open login
:::
網站導覽
|
回台師大首頁
國立臺灣師範大學 體育室
Toggle navigation
:::
最新消息
體育室公告
活動競賽訊息
場地管理
研習說明會
112年第33屆木鐸盃運動競賽專區
相簿
體育室簡介
沿革
組織架構
成員及業務
主任辦公室
運動防護與心理健康中心
活動組
訓練組
場地管理組
公館校區體育組
林口校區體育組
校園場地租借
校本部場地
綜合體育館
桌球室
體操房
大韻律房
小韻律房
武術房
重訓室
室外田徑場
室外籃球場
室外排球場
室外網球場
智能健身中心
台師大體育室
校內外付費線上借用申請表
體育館空地
公館校區場地
體育館綜合球場(3F)
體育館多功能運動場(1F)
重量訓練室
紅土壘球場
室外田徑場
室外排球場
室外籃球場
室外網球場
公館校區體育場館場地借用申請表
林口校區場地
林口校區體育場館場地線上借用申請表
綜合球場
韻律室
舞蹈室
室外田徑場
室外籃球場
室外排球場
TRX懸吊系統
跆拳道區
桌球區
武藝室
彈跳區
游泳池
貴賓室
多功能教室
重量訓練室
大廳
線上登記表單(付費借用、系隊投單)
校本部付費線上租用申請表
校本部系隊場地借用表單
公館校區_體育場館場地借用申請表
林口場地租用付費系統
游泳館
和平校區游泳館
泳館簡介
預約報名
非寒暑假開放時間
收費標準
游泳館管理開放實施準則及相關表單下載
退費申請及補課辦法
和平校區游泳館水道借出週曆表
林口校區游泳池 (2024年7月16日重新開放)
泳池簡介
開放時間暨收費標準
林口校區泳池公版報名暨線上金流繳費系統
校內活動專區
全校運動會
水上運動會
系際盃
教職員工運動班
百年校慶鐵騎環島專區
運動代表隊
代表隊介紹
代表隊分級
傑出運動員介紹
歷年教練名單
常用法規及表單下載
贊助運動代表隊
歷年成績查詢
體適能中心
體適能業務
體適能概念
體適能檢測預約
四樓會議室
運動防護與心理健康中心
中心簡介
中心業務
防護室預約
相關法規
師大運動班
平日運動班
運動免費體驗班
運動個別班
寒暑假運動育樂營
法規及下載專區
聯絡我們
首頁
最新消息
:::
體育室公告
活動競賽訊息
場地管理
研習說明會
112年第33屆木鐸盃運動競賽專區
相簿
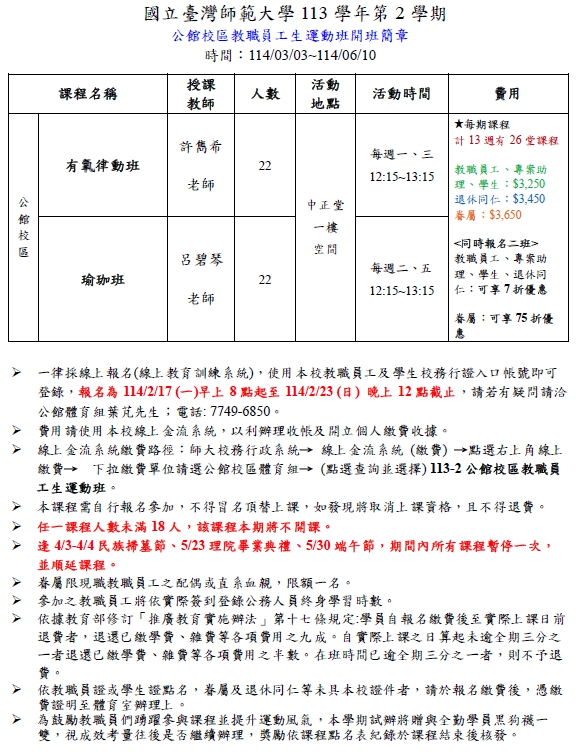
113-2 公館校區教職員工運動班開班囉!
2025-02-13
公館校區體育組
開班資料請參考簡章如下~
Share
Tweet
Print this page